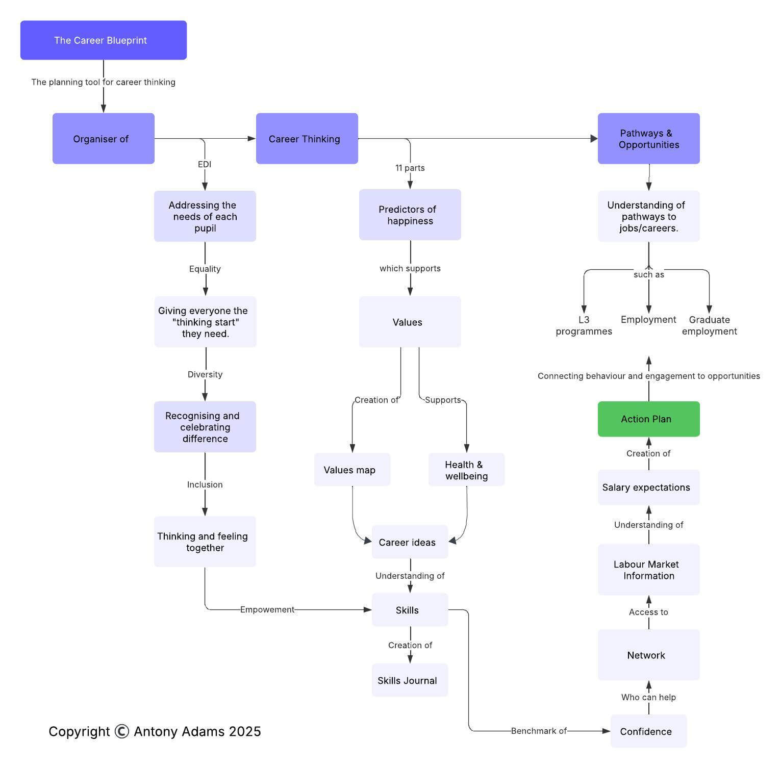
The Career Blueprint – The organiser for career thinking.

The Career Blueprint: A Framework for Inclusive Career Thinking
Overview
The Career Blueprint is a structured planning tool that helps students organise their thinking about career development. It provides a common framework that encourages reflection, inclusion, and self-awareness. It supports an equitable approach to careers education.
How It Supports EDI (Equity, Diversity & Inclusion)
Individual Needs
Each pupil engages with their own thinking; the Blueprint empowers students to explore their career ideas rather than being told what to think.
Equal Starting Point
It gives all learners a “thinking start,” ensuring everyone can reflect meaningfully on their career development.
Representation and Belonging
Through case studies and stories, the Blueprint celebrates difference and brings EDI principles to life.
Inclusion and Respect
By creating a safe space for shared reflection, students and teachers think and feel together, fostering genuine inclusion.
When the EDI foundations are in place, students can move naturally into exploring skills and growth, guided by meaningful self-reflection.
The 11 Elements of Career Thinking
1. Predictors of Happiness
Students reflect on what makes them happy, realising that career satisfaction is complex and personal.
2. Values
They identify their personal values and understand their importance in decision-making.
3. Living Out Our Values
Students create a plan to align their actions with their values, supporting their wellbeing and purpose.
4. Career Ideas
They explore diverse career pathways, discovering themes and patterns across different jobs.
5. Skills
Students reflect on the skills required for their chosen paths.
6. Benchmark Confidence
They assess their confidence levels, identify gaps, and set growth goals.
7. Skills Journalling
Students learn to document their skill development and progress.
8. Network
They identify and map their personal and professional networks.
9. Labour Market Information (LMI)
Students learn how to access and use LMI effectively.
10. Salary Expectations
They explore income expectations, career progression, and strategies for financial well-being.
11. Action Plan
With support from tutors or Careers Advisers, students co-create a personalised career action plan.
Delivery
The Career Blueprint can either be delivered as part of a 60 – 90 minute workshop in-person, or it can be split into 11 parts and delivered as part of a tutorial under the direction of tutors or the careers team
Cost
- In-person delivery £300 per workshop up to 45 students.
- Access to online course materials £199 per year.
- Access to online course materials, branded to your school, for £399 with lifetime use.
- 45 minute CPD session online is available as part of your purchase.